伟德国际(bevictor·1946|官方网站)源自英国-Officials Website
首页
关于我们
公司概况
伟德BV1946官网
荣誉资质
权属子公司
新闻中心
公司新闻
行业新闻
产品中心
药类
精华露系列
家居系列
采购招标
招投标公告
招投标结果
人力资源
人才理念
人才招聘
结果公示
联系我们
首页
关于我们
公司概况
伟德BV1946官网
荣誉资质
权属子公司
新闻中心
公司新闻
行业新闻
产品中心
药类
精华露系列
家居系列
采购招标
招投标公告
招投标结果
人力资源
人才理念
人才招聘
结果公示
联系我们
采购招标
PROCUREMENT BIDDING
招投标公告
招投标结果
采购招标
招投标公告
招投标结果
采购招标
>
招投标公告
>
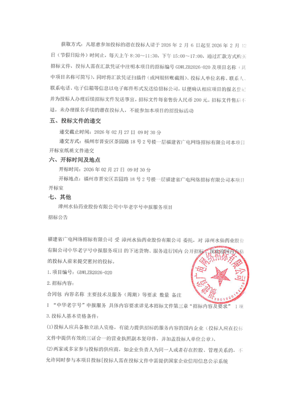
GDWLZB2026-020伟德国际victor·1946源自中华老字号申报服务项目-招标公告
GDWLZB2026-020伟德国际victor·1946源自中华老字号申报服务项目-招标公告
2026-02-09 10:22
290
上一篇:
物资公开招标采购文件-伟德国际victor·1946源自药业风油精小纸盒印刷半成品及说明书招标文件2026004G001
下一篇:
ZHB2026001风油精车间10、12ml自动包装生产线采购项目招标
返回列表